【荐语】
在商业世界中,人人都渴求成功,希望能复制他人的成功经验。但是,他人的成功真的可复制吗?畅销书中的成功秘诀真的可信吗?
实际上,我们对商业的种种看法受到了一系列假象的蒙蔽,导致我们无法了解企业成败的真正原因。本书作者罗森维以诸多优秀企业为例,向我们展示了光环效应是如何扩散的,为我们提供了一种看待商业成功的新视角。
【你将获得】
• 9个思维陷阱,颠覆你对商业的认知
• 如何用批判性思维看待商业成功
• 如何不被生活中的光环效应所迷惑
• 获得清醒思考和理智决策的能力
【作者简介】
☉ [美] 罗森维
瑞士洛桑国际管理学院教授
拥有30多年的商业和学术经验
曾发表多篇关于管理的文章
【精彩选段】
1.清晰智慧的思考方式比书架上商业畅销书中的漫思随想更为重要。P.XXVIII
2.人类与其说是理性动物,倒不如说是倾向为事物寻求合理解释的动物。P.16
3.成功往往不如我们所想的那样持久,在大多数情况下,长期成功只是事后选择产生的假象。P.234
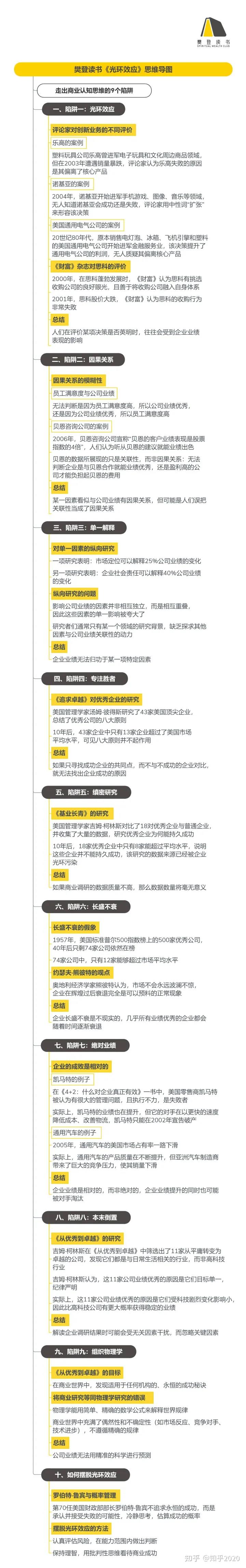
【思维导图】
【演讲实录】
读完本文约需35分钟
各位好,我们今天讲的这本书名字叫作《光环效应》。这本书给我们揭示了一个非常残酷的事实:过去被我们奉为经典的很多商业书籍,其实都只是人们在瞎总结、瞎猜测,因为它们全部都被光环效应所笼罩。
什么叫光环效应?举一个例子大家就明白了。2004年,乐高这个企业遇到了特别大的困难,它的业绩下滑了25%。这个时候很多人都替乐高担心,有人就去问乐高当时的董事长,说:“怎么回事?为什么会这样?”当时,乐高的董事长说了一句话:“因为乐高偏离它的根基太远。”
什么叫偏离它的根基太远呢?就是你原本是个做玩具的公司,你就应该好好做玩具,但是你又去和《哈利·波特》合作,又去和《星球大战》合作,又去想办法跟漫威合作等等,这就叫偏离它的根基太远了。这听起来很有道理,后来乐高就开始慢慢地整改。
但是你想想看,当年7-11便利店提出要开银行的时候,难道没有人质疑它偏离根基太远吗?你原本是一个超市,怎么能开银行呢?它同样是偏离根基太远。但是现在大家谈及7-11便利店开银行这件事,会觉得这是非常英明的战略决策,觉得决策者真是商业天才,他居然能够想到这么多元化的经营方式,给客户提供这么好的服务。
那为什么乐高与迪士尼、漫威合作就显得偏离根基太远,而7-11便利店开银行就变成对的事呢?原因很简单,因为一个处在失败的状态,一个处在成功的状态。当你成功的时候,你会发现你所做的所有的事几乎都是对的。
塔勒布(美国作家)在《黑天鹅》里边说:“人类有一个无法遏制的习惯就是总结。”人们不能够面对没有总结的东西。比如说,历史发展的经验是什么?你如果说历史发展的经验是因为运气,是因为很多意外事件的组合,不光学者不能接受,老百姓也不能接受。所以人们总得总结出一些看似有道理的历史发展的脉络,商业界也是如此。顺便说一句,这本书的推荐人中,塔勒布是其中一位,这也是我为什么特别喜欢这本书的原因之一。
作者说:“我们并不愿意承认自己的无知。社会心理学家埃利奥特·阿伦森发现,人类与其说是理性动物,倒不如说是倾向为事物寻求合理解释的动物。”人类不是理性动物,而是喜欢解释的动物。“我们渴求合理解释,我们希望身边的世界合乎逻辑、合乎情理。我们或许不清楚乐高公司碰壁的原因,但我们喜欢那种洞察一切的感觉。我们喜欢找到一个说得过去的解释所带来的安慰感,因此我们称某个公司‘偏离’‘漂移’等等。”
“以股票市场为例,股价每日的上下浮动,就像水中的花粉或者空气分子相互碰撞所做的布朗运动(指悬浮在液体或气体中的微粒所做的永不停息的无规则运动)。但是,要是将今日的股价波动也归结于随机因素,谁都不会满意。”所以你早上起床,会听到股评的播音员说:“由于工厂订单数上涨,投资者信心增强,道琼斯指数略微上升。”或者说:“投资者选择止盈锁定利润,道琼斯指数下降了1个百分点。”又或者说:“投资者打消了对美国联邦储备系统调整利率的顾虑,道琼斯指数略有上涨。”“他们总得说点什么。这些主持人总不能面对着摄像机,说今天道琼斯指数下降了5个点是随机布朗运动的结果。”这就是这本书最搞笑的地方,它为我们揭示了这个真相。
这里还要提到科学性。大物理学家费曼曾经讲过一个特别通俗的对于科学性的定义,他说科学性其实指的是“如果我这么做,那么会怎么样”,就这么简单。我调整一个单一的指标,看看这个指标调整之后会有什么样的后果,然后一个一个地去验证。这就是“大胆假设,小心求证”的一个科学研究的过程。
说起来很简单,你可以在生物学、物理学的实验室里这样做,但是你没法在企业里这样做。假如你把一个企业的某一个指标调整一下,并且让其他的指标全都保持不变,看看效果如何,请问哪个企业愿意被当作对照组?哪个企业能够按照你的这个设想去做这样的尝试?这几乎是一件不可能的事情。所以我们在总结企业规律的过程当中,不可避免地加入了很多个人的判断、个人的猜测。
费曼曾经讲过一个特别损人的例子:二战期间,有飞机飞过一个荒岛时,朝这个岛上投过一些饮料、食品。这个岛上的原住民看到,飞机飞过来的时候能够投下来这些东西,就觉得太好了,所以他们就特别期待这个飞机能够再次光临,能够再次飞到他们这个荒岛上,投一些东西下来。结果仗打完了,就没有飞机再飞过来了。这些人特别期待飞机飞过来,但他们不知道怎么才能让飞机飞过来,所以他们就学着建了一个“飞机场”,甚至在那个岛上铺了一个跑道,然后有人在耳朵上戴了两个椰子壳,在那个跑道上指挥。他们用这样的方法,希望能够吸引飞机降落。
费曼举这个比喻的例子,就是要告诉我们:这些人做的事看起来都像是科学,但实际上这叫作“草包族科学”。就是他们似乎做了很多科学的研究,但实际上它根本不是科学。
有一个关于思科的CEO钱伯斯的大案例。大家知道,思科曾经是全世界最贵的公司,有5550亿美元的市值,超过了微软公司、苹果公司。那个时候所有人都用“无比崇拜”这个词来评价思科,当人们问一个投资专家,说“什么时候是投资思科最佳的时机”,专家们都说“已经过去了”,就是你之前没赶上,思科成长得实在是太快了。
《财富》杂志这样写道:“思科就像一台收购机器,设计精巧,调试精准,就像用于处理互联网大量数据的大型路由器一样。”思科之所以成长得这么快,有一个非常重要的原因是,他们进行了大量大胆的并购,而且这些并购的初期效果都非常好。所以它的股市蒸蒸日上,涨得非常快。
2001年5月,距离《财富》对思科大肆吹捧后整整一年,它又刊登了一篇语调截然不同的文章,标题为《思科打破自身神话》。为什么呢?因为在2001年4月的时候,思科股票价格从80美元跌到了14美元。就是短短一年时间之内,4000多亿美元的市值化为乌有。这在商业市场中是常见的,就是这个公司被捧得太高了,后来随着互联网泡沫的破灭,它开始大幅地下滑,导致很多投资人亏钱。
那么你们听听看,同样一本杂志是怎么评价思科的:“思科的股票价格一路飙升至将近5000亿美元,一切看起来完美无缺。它曾拥有无可挑剔的CEO;它可以在一天内将全年账目结算完毕,并做出无懈可击的财政预测;它曾是一部收购机器,泰然自若地吸收收购来的公司和技术;它曾是新经济的领头羊,向新兴电信公司出售设备,使老牌供应商再无用武之地。”“思科的能力并不是被夸大了,而是它根本没有能力”,他们“对潜在的客户态度漫不经心”,销售技巧“令人生厌”,“在过去的一年中,收购、预测、科技,当然还有高层管理,无一例外地全军覆没”。
你说这怎么可能?仅仅过了一年而已,钱伯斯还是钱伯斯,他的那个团队还是那个团队。但是因为在这一年的时间里,它的股价大幅地下滑,导致人们的评论立刻变了一个样。就是之前说,他们的收购非常漂亮、非常精确、像路由器一样准确,但是后来就会发现他们是乱收购,然后造成了大量的风险,组织内官僚主义严重等等后果。
这就是我们中国有句话讲,叫“墙倒众人推”。在分析商业问题的时候也会出现这样的状况:当它好的时候,吹捧的人全部都只看到它好的一面,这就是光环效应在起作用;当它倒下去的时候,所有的人都说自己早就发现它是一个不行的公司。面临这种情况的公司不只思科一家,几乎所有曾经上过杂志,在风口浪尖上被人评论过的公司都一样。
那这个光环效应有一个非常重要的特点,就是各项单独指标共同发生变化。就是收购、客户服务、企业战略、成本管控,这些本来都是不同的指标。但是你发现,当公司好的时候,这些指标都好;当公司不好的时候,这些东西看起来都是错的,这就是典型的光环效应。
光环效应有没有作用呢?是有的,它可以减少我们的认知失调。常听我们讲书的人不会对这个词感到陌生。什么叫认知失调呢?就是这么好的一个公司,怎么可能在人力资源方面很差呢?这种矛盾的感觉让人不舒服。这明明是一家了不起的公司,但你现在要让我说,它的人力资源管理有问题、有缺陷,我心里难受,所以这个叫作认知失调。因此,光环效应可以减少认知失调。
就比如说你去一个处在上升期、成长得非常快的一个公司,你采访他的员工,说:“你们组织的文化怎么样?”他会说:“我们组织文化很开放,很棒。”为什么员工会这么说?因为公司本身就在上升期的过程当中,他就会觉得很开心。所以同样的一件事情,他就会解释为公司的组织文化很好。
但是如果现在公司在裁员,现在公司在下降期,然后你问他:“这个公司组织怎么样?”他就会说:“这个公司组织有很大的问题,沟通非常不畅。”人还是那群人,但是感受变得不一样。所以组织当中会出现这样的状况。
员工也是一样,公司业绩好的时候,你问老板说:“你们的员工怎么样?”他说:“我们的员工很棒,他们都是百里挑一挑出来的,他们非常有奉献精神。”但是如果公司业绩不好,我们也会觉得这些员工有各种各样的问题。
还包括最典型的就是领导者。领导者的领导力怎么评价?这是一个非常难以评价的东西。所以我们基本上都是看他所做的业绩,业绩好就代表着领导力好,然后我们会想尽一切办法,去描述他领导力好的地方。这都是非科学的方法,是我们大脑当中的拼凑和总结。
所以假如我们读的很多书(尤其是那些商业经典书)都是用这种光环效应的方式写出来的话,你永远看不到真相。你按照书里写的方法努力地去做了,但是做到最后,你变成了那个糟糕的案例,而不是那个成功的案例。
这是第一个陷阱光环效应,后面的几个陷阱都是造成光环效应的原因。第二个陷阱就叫因果联系,到底哪个是因,哪个是果,这个是搞不清楚的,相关关系不能够代表因果关系。
你比如说企业文化,或者“以顾客为导向”这样的说法,特别容易出现光环效应。就是当公司好的时候,大家会说这个公司的企业文化是没问题的,这个公司“以顾客为导向”是对的。但是当这个公司不好的时候,大家会觉得,这个公司的企业文化有问题。比如说他们“以顾客为导向”,他们太浪费成本,没有考虑过自己的成本支出。话是两头说的,怎么解释都行,核心在于公司是处于上升期还是下降期。
相关关系不是因果关系,有时候员工满意度真的会和业绩之间挂钩,但你要想想,是因为业绩提高了,所以员工满意度高,还是因为员工满意度高,所以业绩就上升?我们往往认为,这个公司之所以做得好,是因为它的员工满意度高。其实事实往往并非如此,往往是因为这个公司做得好,所以它的员工满意度高,这是不能够倒果为因的。
有一家咨询公司很有意思,它向外宣传说“我们公司客户的股票指数很出色”,显得很牛的样子。后来这个作者就说,那是因为这个咨询公司收费很高,所以只有那些股票表现非常良好的公司,才有可能请他们。那个是果,不是因。不是因为他们为这些公司做了咨询,所以这些公司的股票就猛涨,而是股票猛涨的公司,才能够请得起他们,这叫倒果为因。所以在商业的分析当中,有特别多因果联系的陷阱。
然后还有一个陷阱叫单一解释。就是有人为了避开光环效应,去做科学研究。他采取纵向设计的方法,把一个指标单独拿出来,努力地考量,最后做一个评估。评估的结果是:市场定位能够解释一个公司业绩表现的25%。就是你这个公司业绩表现好不好,25%取决于你的市场定位是否准确。这是一篇论文的结果。
你注意,接下来有一些做CSR研究(企业社会责任研究)的人,把“企业社会责任”这一个指标拿出来,单独做纵向研究。他们做了很多数据、匹配、调研,最后得出一个结论,说“企业社会责任”这一项,能够解释业绩40%的表现。请你注意,光是“市场定位”和“企业社会责任”这两项,就已经占到了总体业绩表现的65%了。那我问你,人力资源呢?领导力呢?销售呢? 渠道呢?这些东西还没算,都已经快100%了,这怎么可能?肯定是不正确的。
那为什么这样的文章都能够被认为是近似于科学的管理学的论文,发表在这些管理学的刊物上呢?原因很简单,因为杂志是按照这些学科分门别类地划分的。所以研究什么的人,就会倾向于承认这个东西很重要。
比如说我是一个研究企业社会责任的人,然后我否定一篇研究企业社会责任的论文,认为企业社会责任的影响没有这么大。这怎么可能?这会带来认知失调。所以越是研究这个东西的人,越倾向于把这个东西的分量加重。这个叫作单一解释。
一个公司好也罢,不好也罢,它一定是很多种因素耦合在一起,非常复杂地组合起来,形成了这个结果。但是因为我们只分析这一行,所以我就管我的这个指标,那么我们在做商业解释的时候,会更多地夸大这个方面的研究。没办法,这是很难规避的一件事,因为人的大脑就是这样,人的大脑就是喜欢,你给我一个简单的结论,你给我一个单一的解释。所以单一解释会导致我们陷入对于商业的陷阱当中。
接下来还有一个错误,叫作专注胜者的错误。汤姆·彼得斯写过一本很有名的书,叫《追求卓越》。他专门研究了大概43家业绩表现非常好的公司。他认为这43家公司是能够看得到的全世界最好的公司,比其他的公司好得多。那么我们要做什么呢?我们要努力地研究这43家公司有什么共同特点。
你注意,直到今天,你去上很多管理学的课,老师所用的方法依然是这个过时的方法,就是让大家总结,说你觉得一个好的领导者有哪些特点。总结出来以后,就开始找共性,找到共性一提炼,说,你看,这就是我们提炼出来的领导者的特质和标准。
他把这些特点用了700页PPT写出来,他看到很多大公司的总裁拿着笔记本在记,想把那些卓越的东西记下来。可见我们的大脑是多么渴望别人给我们一个答案,你只要给我一个答案,我就觉得我应该记下来,尤其是写在纸上,或者投影在墙上的这种答案。
他提炼出来了8大原则。这8条分别是什么?注重行动,贴近顾客,自主创业,以人促产,价值驱动,不离本行,精兵简政,宽严并济。
你就比如说不离本行这件事,他告诉你不离本行是对的,但你能不能找出很多离开了本行,却干得很好的公司呢?多得是,对吗?因为他寻找了大量的数据,做了700多页的PPT,用了大量的企业的案例来总结,他的结论看起来很科学,所以连那些大公司的总裁也臣服了,就赶紧拿笔记下来。
但是后来的结果是什么?过了大概不到10年,这43家公司当中的23家都没有达到标准普尔500指数的水平——标准普尔500指数代表着美国市场的平均水平。也就是说,《追求卓越》过度总结出来的8大原则并没有帮到他们。
这个陷阱叫作专注胜者,就是你专心地研究那些被市场筛选下来的幸存者,就会产生幸存者偏差。就好像你研究高血压,你只研究那些高血压患者,而不去对照高血压患者和健康人之间生活习惯的区别,你想想看多无稽。而我们过去很多商业研究就是这样研究出来的。
后来汤姆·彼得斯的同事,吉姆·柯林斯(也是麦肯锡的员工)做了一个新的研究。吉姆·柯林斯说:“你的研究方法不行,你只研究这些成功的人,我要做对比研究。”他写了一本新书叫《基业长青》。《基业长青》研究了18对公司——就是同一个行业里,挑一家厉害的公司,再挑一家没有那么厉害的公司,把这两家公司放在一起对比,研究它为什么能够持久成功,这18家公司和跟它很类似的18家公司相比,优秀在哪儿。他做了一大堆的数据调查。
吉姆·柯林斯在《基业长青》里总结出来了这几条:第一个,叫作以强大的核心理念指导公司决策和行动。第二个,培养浓厚的企业文化。第三个,设立激发和拓展员工潜力的所谓宏伟、艰难和大胆的目标。第四个,促进员工由内而外进步。第五个,培养实验和冒险精神。第六个,力求卓越。就是他对比了这18对公司,然后提炼出来的这6条就是能够保证你基业长青最重要的东西。
其实这本书就是对这些案例做了一个简单地提炼和总结,因为人的大脑的弱点就是这样,我们希望有人能够替我们下这样的工夫,去认真地研究、总结,然后告诉我简单的几条就够了。否则的话,你让我怎么学习那18家优秀的公司?学不到。
但结果呢,这18家公司当中只有8家在10年以后能够超过标准普尔500指数。它并没有像柯林斯,或者汤姆·彼得斯所说的那样,只要你按照这些原则不断地迭代,你就能够成功。因为市场是相当残酷的、变化很快的一个地方,这是第四个非常重要的陷阱。
第五个叫作缜密研究。吉姆·柯林斯在做研究的时候,光研究方法就准备了10页。他们查阅了上百本书,几千篇文章,建立了一个巨大的数据库。“言下之意十分明显:他们的研究透彻详尽,说的话具有权威性……当然,如果数据质量不高,数据的数量将毫无意义。如果数据来源已经被光环效应污染,无论你收集多少数据都无济于事。”
我记得我们过去在做管理学的研究的时候,经常会去做访谈,就是到企业里去采访高管,说:“你觉得你们公司的企业文化怎么样?”你注意,这个问题问出去就已经无效了。为什么呢?因为这个人处在这个公司的上升期当中,他就会被光环效应所笼罩。他如果觉得这个公司很好,他讲出的自己的感受一定是好的。
所以你在那儿煞有介事地记下来:他们认为公司的企业文化很好,他们认为公司的沟通很顺畅……这些东西再多都没有用,你做一千个访谈也没有用,因为大家都被光环所笼罩。而当这个公司士气下滑,开始下落的时候,每个人讲出来的又完全变成了另外一套说辞。
这就是我们说缜密研究是无效的,而且缜密研究往往是这些光环效应研究的保护伞。就是我看起来很努力,实际上真正能够揭穿这些谎言的,往往是奥卡姆剃刀原则(指“如无必要,勿增实体”,即一种删繁就简的原理):一条就够了。你如果能够用一条总结出来,那就不要用两条来总结,就像牛顿的公式一样干净利落,像爱因斯坦的论证一样漂亮。爱因斯坦论证一个东西,可能就是在一张信封纸的背面写几个公式,就论证出来了。牛顿论证东西,就用三条公式、三个原理,一论证,就好了。它全部是一步一步地推演,每一步都符合逻辑,都有科学性。但是你说这个对企业管理的研究员来讲,确实太难了。
然后第六个,就是研究者专注于长盛不衰。长盛不衰是一个假象,很多人总想研究:怎么样才能够找到那些能够穿越很长周期的伟大企业。你会发现,那些能够穿越一两百年,两三百年周期的企业,往往都是非常非常小的企业。比如说日本的一个寿司店,一个卖和服的店,可能可以坚持一两百年,两三百年的时间,因为它始终没有做大。所以做得好和做得长不一定是一件事。
猜一猜,1957年标准普尔500指数榜上的500家公司,在40年后的1997年,有多少家依然在榜?你想,能够被选入标准普尔500里的都是好公司,但只过了40年的时间,榜内就只剩74家公司了,其他的426家都风光不再。要么被其他公司挤到一边,要么被收购或者破产。
再猜一猜,这74家幸存公司当中,又有几家的业绩高于标准普尔500指数的平均水平?答案是只有12家。其余62家的确侥幸存活,却没有能够繁荣兴盛。这500家公司被不断淘汰,到最后能够战胜市场平均水平的只有12家。
历史最悠久的公司,不一定是表现最好的。我们发现持久成功和优秀业绩之间没有必然联系,长远来看,市场才是永远的赢家。你要知道,如果市场当中有些企业永远排在最前面的话,市场就不会繁荣,因为这说明没有能够突破前人的后继者。只有这个市场出现起伏——有的公司起来,有的公司倒下去,市场才能够保持繁荣和活跃,所以市场是永远的赢家。
我们在研究这些了不起的公司的时候,经常会编织出很多光环。但是一个著名的创新经济学家熊彼特曾经讲过:“持续的创新性和破坏的暴风,才是保持整个市场活跃度最重要的东西。”破坏性的创新对市场来说很重要。
比如当爱迪生发明了电灯以后,对于蜡烛生产的厂家来讲是一场彻底的颠覆。这种彻底的颠覆,可能使一家蜡烛生产厂家从一个大公司变成一个小作坊,但是电灯的行业兴起了,这就是破坏性创新所带来的变化。所以没有什么比成功衰退得更快,这才是市场的真相。
但是很多管理学家不能够接受这一点。后来又有一个麦肯锡的合伙人,叫作布鲁斯·罗伯逊,他打算研究一个长青计划。这个长青计划是什么呢?就是他就想研究那些能够真正经营很久的公司。
他列了一个很长的名单,在他的咨询体系里有14位来自著名商学院的教授,言下之意很明显:这是一项严肃、彻底、严谨的调查。“他们为160家企业中的每一家都收集了3英尺厚的资料,累计6万份文件,这些资料能够装满50个储物箱。数据量之大的确是浩如烟海。”
“接下来,15位杨百翰大学的研究生花费数月时间,对数据进行标号和分类。这实在糟糕透顶,因为无论多少学生花费多少时间整理这些数据,所得到的只有堆积如山的光环。作者声称研究结果是‘有史以来规模最大的’。或许的确如此,但却不是最好的。”
“他们以总体股东回报率作为公司业绩的衡量标准,在分析数据以后,研究团队提出与这个衡量标准高度相关的8大举措。业绩良好的公司,也就是成功者,在以下4项主要举措上表现突出:战略、执行、企业文化、组织结构。它们还在另外4项附加举措上表现优秀:人才、领导力、创新、兼并和合作。这几项组成了‘4+2法则’(只要4项主要举措再加任意2项附加举措就能起作用)。”后来这个研究小组写了一本书,叫作《4+2:什么对企业真正有效》,意思是如果你能够把这个“4+2法则”做到了,你的企业就一定会好。
所以你有没有发现,凡是做这种研究的人有一个特点,就是他大费周章研究出来的东西,像我这种不做这个研究的人似乎也能够归纳得出来。
那为什么会出现这样的状况呢?原因是他已经先得出了结论:这个公司和它的战略是优秀的,然后再去收集关于它战略优秀的事实。这有什么意义呢?那个时候人们所说的访谈也好,数据采集也好,几乎全都是被光环效应影响过的。所以关于这本书《4+2:什么对企业真正有效》,作者特别损,说,还不如改个书名,叫作“企业业绩好的时候人们怎么说”,这才能真正有效地表达他们研究的那个东西。
要知道,市场当中会回归均值。到最后,大量优秀的、糟糕的公司都会逐渐地回归到均值之上。所以我们真的没有必要去为他们编织各种各样的光环,去讲那些长盛不衰的故事。
接下来的一个陷阱,就是绝对业绩的问题,什么叫绝对业绩?就是当你在说某个公司好还是不好的时候,如果你忽略了跟它所对比的那些公司,那你就掉入了绝对业绩的陷阱中。
比如当人们在研究凯马特的时候,说凯马特怎么怎么样,什么好或者不好的时候,凯马特的指标其实是在不断地上升的。但是,在它的指标上升的过程当中,沃尔玛成长得比它快很多。只不过是因为凯马特成长得没有沃尔玛快,就显得凯马特似乎是一家失败的公司。但实际上,凯马特的各项数据和指标也在不断地进步。
就像美国人在研究美国汽车的时候,美国的通用汽车、福特汽车,在一段时间之内,它的数据其实都是在缓慢地上升的。但为什么大家会觉得它很糟糕,觉得它出现各种各样的问题,是因为日本企业增长得太快。就是当日本的汽车企业高速增长的时候,显得这些企业似乎是做错了。其实它并没有做错,它所做的事也是对的,它也在不断地增长,但因为它被别人比下去了,所以它的光环就变成了糟糕的光环。
吉姆·柯林斯写了一本书,叫作《从优秀到卓越》。他们就在不断地自己跟自己折腾。这本书是想干什么呢?它要找出11家经历过腾飞的公司。什么叫经历过腾飞的公司?就是有很多公司都能够达到不错的状态,但是只有这11家公司穿越了周期,长时间地发展,并且能够腾飞,能够再上一个台阶。吉姆·柯林斯就想研究这些腾飞的公司是怎么腾飞的,然后他写了一本书,叫作《从优秀到卓越》,这本书依然是疯狂的畅销书。
他说他发现这11家公司有个很令他吃惊的特点:它们不是当时光芒闪耀的公司,而是来自与日常生活息息相关的行业,如零售、钢铁、消费品、金融服务等等。柯林斯说:“最初我们被这份名单震惊,谁能够料到房利美竟然能够击败通用电气和可口可乐,也不会想到沃尔格林能够战胜英特尔。这份出人意料的名单上列出的公司,看似平平无奇,却给我们上了重要一课,即使是在最不可能的情况下,优秀公司也可能转变为卓越公司。”
当他发现,他竟然没能找到一家高科技公司能满足他苛刻要求(要能够穿越很长的周期,并且能够再上一个台阶,从优秀到卓越)的时候,他没有去反思这个标准有什么问题,而是想了一个很励志的结论:就算你做最普通的行业,你也可以从优秀到卓越。
其实原因是什么呢?原因很简单,高科技公司波动大、不确定性多,每天面临大量的挑战。它们的竞争对手也特别多,有一个专利没跟上,可能就被比下去了,所以高科技公司满足不了他这个11家腾飞公司的要求、从优秀到卓越的标准,没有被选到很正常。
但是管理学家会对它进行过度的解释,然后开始分析这11家公司。最后得出的结论是说:我找到了一个立足点,就是以赛亚·柏林写过的那本书,叫《刺猬与狐狸》。我们讲过《论大战略》,各位都知道这个刺猬与狐狸的比喻。说“狐狸多知,而刺猬有一大知”,就是刺猬很坚持,朝着一个方向一直走;狐狸一会儿看看这儿,一会儿看看那儿,然后搞搞这个,搞搞那个,很多疑,到处去尝试。最后他得出结论说,研究这11家公司的结果是:刺猬型的公司活得长久。就是如果你能够专注一个东西,使劲地研究,最终就一定能够怎么怎么样。
大量的商业人士以此为圣经,然后真的按照他的方式去做。但是事实上,你想想看,我们生活当中,垮掉的像刺猬一样的公司还少吗?有多少公司是专注在一个行业里不动,最后慢慢地被淘汰掉的?太多了!然后有多少公司是不断地像狐狸一样地尝试,后来活下来的?太多了!所以《论大战略》那本书就是告诉我们说,狐狸跟刺猬要结合起来才行,而且往往狐狸的存活的程度会更高,狐狸的反脆弱性会更强。
高科技公司周期短、起伏大,这是由技术因素决定的,所以这就又带来了另外一个陷阱,叫作本末倒置。就是对于整个公司的发展来说,技术才是根本的因素。当技术大潮来临的时候,一大批企业就会被淘汰掉。其实这跟你的管理几乎没有什么关系,因为你的技术彻底过时了,但是管理学家不这样认为,管理学家完全忽略了技术对于公司的冲击,而去研究说这些人都比较坚持——比如这些人一直在卖洗衣粉,别的都没有卖,所以他成功了。这叫作本末倒置。
吉姆·柯林斯在《从优秀到卓越》里写道,他们问了那些职业经理人这些问题:“你认为在转型前10年到转型后10年这段时间里,促使公司业绩增长的5大因素分别是什么?”“在转型期间公司决策和制定战略的过程是怎样的?(我指的不是决策本身,而是制定的过程如何,公司是如何致力于贯彻这一决策的)”
你现在想想看,这些问题的答案全部都被光环污染过。公司好的时候,答案就都是好的;公司不好的时候,答案就都不好。所以到最后,柯林斯在书中非常直白地得出结论说:卓越无关环境。
天哪,你想想看,一个5G颠覆了多少公司,他竟然能够说卓越无关环境。“事实证明,卓越很大程度上取决于有意识的选择,只要有远见、够谦逊、关心员工、坚持不懈、专注目标,你也能成就卓越。这个是励志故事,它片面地向你强调他们通过光环效应得出的这个结论,说只要你对员工好,只要你坚持,只要你干吗干吗,你就可以成为一家卓越的公司。”
假如有一个老师老老实实地跟大家说:“我给大家讲几个商业故事,你们自己总结。”说不定还更好。就是老老实实地把案例讲出来就好了,别去做引导,别去做过度的总结,因为你绝对不能说外在的环境影响并不大。实际上这就是本末倒置的典型特点。
最后一个陷阱叫作组织物理学,我作为一个从工科院校毕业的管理学的硕士,我特别理解什么叫组织物理学。在我们学校写管理学论文的时候,如果你没有一些数学模型,没有一些非常复杂的计算,没有用程序做一些计算机迭代什么的,这篇论文肯定过不了。因为我们渴望把任何学科都做成物理学那个样子,这些管理学家特别羡慕物理学。
为什么?柯林斯说:“工程学的实践在持续演变,物理学的定律却相对保持不变,我认为我们的工作也是对永恒定律的一种探索。卓越企业具有永恒物理学,无论周围的世界怎么变化,它始终正确,永远相关。没错,具体应用可能会发生变化,比如工程学。但有组织的人类行为的定律,比如物理学,却永恒不变。”
努力地研究组织物理学,渴望把组织的秘密用物理学的方式呈现出来的人,强调确定性。他们认为自己很清楚因果关系,而完全忽略偶然性和不确定性。就是他们把所有的外在的变动、偶然性,他都解释为说“没关系,他可以通过内在的力量,穿越它、打败它”,然后不断地激励你,告诉你一些简单的规律。
事实上我们最后有一个疑问,在这本书最后一章《故事还是科学?》里写到了。这个疑问很重要,就是我们的商业研究、管理学研究,究竟是在做科学研究,还是在讲商业故事?
其实一个公司有两个最根本的东西,一个叫战略,一个叫执行。战略就是你想好了怎么做,执行就是你去做,简单点讲就这两件事。我们就以战略这一件事为例,请问:战略与你的顾客是否相关?战略与竞争对手是否相关?战略和技术是否相关?这三个东西一定是相关的。请问哪一个是确定的?你的顾客是确定的吗?你的竞争对手是确定的吗?技术是确定的吗?任何一个东西只要发生变动,你的战略就不确定。再列举一些,比如说你的公司内部的能力,比如说你的政府环境,这些东西都是给你的战略带来极大不确定性的东西。所以战略这一块,你不要指望它能确定。
那另外一块我们说执行。执行当中的不确定性就更多了吧,比如你招的不同的人,你用的不同的工具,你找了一个不靠谱的供应商,这些东西都会给你的执行带来大量的不确定性。所以我们试图把它做成物理学一样的这种努力本身就错了,它和物理学是两个完全不同的范畴。
书里有两个词你要知道,一个叫异质变化性,一个叫因果模糊性。异质变化性就是某一个东西变了,周围的一切都会发生改变,因果是模糊的。这两个词你可能听不懂,我把这两个让人听不懂的词合在一起,用一个大白话解释:就是你得承认有很多事是我不知道的。这个公司到底能不能发展得好,能不能做得好,不是你坐在办公室里边用战略规划就能够研究得出来的。
那我们该怎么做呢?怎么才能够找到一点点商业的规律,而且摆脱光环效应呢?这个作者举了两个例子。
一个是鲁宾的例子,鲁宾曾经在克林顿手下当过美国的财长,后来退休以后,去了高盛做了合伙人。鲁宾有一套管理模式,叫作概率管理。概率管理是什么意思呢?就是他在高盛做投资时,他认为最重要的一件事情是保证你投资成功的概率,而不是保证每次投资都成功。而且在这个不确定的概率发生的时候,你能够承受。
你们听起来有没有觉得熟悉,像不像《反脆弱》?《反脆弱》就告诉我们:这些不确定的事一定会发生,你得承认自己没法完全掌控,但是你要尽量地让成功的可能性变大,让失败的可能性变小,而且失败一旦发生,你能够承受。这个就是鲁宾的概率管理学。
所以大家现在知道塔勒布为什么要推荐这本书了吧。就是他们是一路人,他们承认和接纳不确定性,在这个基础之上,我们尽量地提高自己的反脆弱性。而我们生活当中,大量的人对此毫无感觉。直到今天,我们每天去看报纸上、网上的评论,几乎全是光环效应。你比如说当经济大衰退的时候,大家说是因为资本家的贪婪导致的。
然后当英国石油公司的深水地平线平台爆炸,造成了人员伤亡的时候,大家说这个叫作贪婪加自负,又贪婪又自负。往往我们在得出贪婪和自负这样的结论以后,就没有下文了。因为写文章的人满意了,看文章的人也满意了,大家觉得说,贪婪和自负解释了这些人的糟糕状况。
但实际上你想想看,如果你成功了,那个还叫自负吗?那个就叫自信。而为什么我们在看到别人被批评成贪婪和自负之后,我们就觉得可以解释这一切了呢?因为我们觉得这些词似乎和我们无关,你觉得“我反正不贪婪,也不自负,那些企业家才是这个样子”。你要注意,你的这个想法可能是你给你自己做的一个更大的光环。所以我们不能够简单地用贪婪和自负来归纳和总结商业案例的失败,这就是光环效应在起作用。
当我们在评论苹果、华为,每年在讨论最受欢迎的公司时,我们眼前依然有大量的光环。我们任意地调查,然后发布很多的数据。原因是什么?这个作者说,很多作者在写作的时候只考虑能否让读者读下去。就是怎么能够添油加醋地把文章写得更精彩、更起伏跌宕,怎么能够言之成理,怎么能够让逻辑画圈。很多作者写完了以后,就觉得有交代了,他的目标只是让读者把它读下去。
所以我们读文章的人要长个心眼,学会一件事:听听就行了。所以我读完这本书以后最大的感受就是,要说有什么建议或者有什么收获的话,就是当我们看那些商业文章、网上的公众号所写的东西的时候,看那些撩拨你的神经、让你激动的文字的时候,首先不要太容易激动,因为你的神经太容易被人撩拨起来了。
然后运用你的批判性思维,去想想为什么这句模棱两可的话放在这儿是合适的。如果把它放在另外一个失败者身上,这句话是不是也合适。这样,批判性思维就开始起作用了。遇到问题时,要经常性地反过来想想,建立我们对于科学的一些基本认知。
你比如说我们讲过《思辨与立场》《这才是心理学》这样的书,这些书都是在教我们怎么样去获得科学性的思维方式。当我们能够不断地提醒自己科学性,就不容易被蒙蔽。不是说我们不能听商业故事,商业故事当然可以听,但是不要草率地从商业故事中总结那些普遍的规律,并且把它们当作用来束缚自己和他人的规则。因为你很有可能踩到了光环效应之上,而你自己完全没有感觉。
所以读完了这本书以后,我希望大家能够冷静、理智地看待商业故事。商业还没有出现物理学,所以希望大家淡定。谢谢大家,我们下周再见。




评论